GUIDING QUESTION
What are the health effects and vulnerabilities caused by climate change among coastal urban populations?
GOALS
- Conduct a landscape analysis of research on climate-influenced population impacts in coastal cities
- Analyze vulnerability and data resources related to climate threats in global urban areas




THREAT, RISK, EXPOSURE
THREAT
- Global coastal vulnerability: Sea-level rise rates 20% faster than projected, threatening 500M people by 2100.
- Complex urban systems are increasingly vulnerable to climate-induced disruptions, highlighting the importance of holistic planning for system continuity under climate stress.
RISK
- Health risks as early warnings: Public health data (demographic trends, environmental quality) serve as early warning indicators.
- Urban and demographic risks: High vulnerability in coastal cities due to rapid urbanization, poor urban planning, and lack of integration between climate policies and local infrastructure plans, particularly pronounced in cities in the Global South. Vulnerable populations include low-income communities; residents of informal settlements; Indigenous communities; elderly and disabled individuals; communities facing ‘climate gentrification’; populations in ‘Low Elevation Coastal Zones’ (LECZ)
EXPOSURE
- Coastal hazards: Coastal flooding, erosion, sea-level rise.
- Extreme events: Wildfires and air pollution, heat stress.

HEALTH IMPACTS
DIRECT HEALTH IMPACTS
- Direct health impacts often caused by extreme climate events: Injury, infection, and risk of death.
- Mental health effects: Extreme events can cause mental distress, leading to anxiety and depression.
INDIRECT HEALTH IMPACTS
- Increase in climate-sensitive communicable diseases: Rising temperatures, air and water pollution, and extreme weather patterns are projected to escalate diseases such as malaria, dengue, cholera, particularly in vulnerable regions by 2030.
- Increase in noncommunicable diseases (NCDs): Climate-driven environmental shifts (air pollution, heat stress, and altered diets) significantly exacerbate chronic diseases, including cardiovascular and respiratory conditions.
- Mental health effects: Mental health can be indirectly impacted by climate events, extreme weather, and displacement. Impacts include anxiety, depression, and PTSD.
- System-related health impacts: Malnutrition (Food and water insecurity), respiratory and infectious diseases (Pollution).

PHYSICAL SYSTEM DISRUPTIONS
SYSTEMIC IMPACTS
- System disruptions caused physical impacts of extreme events and environmental stress (e.g. sea-level rise, high temperatures, increased rainfall).
- Infrastructure failures include disruption of resources (e.g. food, water, energy, and goods), WASH (water, sanitation, and hygiene) service interruptions, transportation delays and obstructions, and wreckage of buildings, including homes, safety zones, stores, and emergency medical services.

ADAPTATION STRATEGIES AND RESILIENCE
ADAPTATION
- Adaptive capacity: Assessing the ability of a system to adjust and alter conditions, mitigate damages, and take advantage of solution-oriented opportunities.
- Infrastructure adaptive strategies: Climate-based urban design and engineering, stormwater management.
- Proper governance: Policy that funds and enables a governmental response to climate disasters with adaptive plans and procedures.
RESILIENCE
- Infrastructure and health system resilience efforts: Investment into research, materials, and implementation of systems with climate-resilient properties.
GUIDING FRAMEWORKS
THREAT, RISK, AND EXPOSURE
Climatic Impact-Driver

The impact of a CID is not universally positive or negative– it depends on the system affected. For example, increased rainfall might benefit agriculture but cause urban flooding. A CID is labeled a ‘hazard’ when experts determine it is detrimental to a specific system.
Citation: Intergovernmental Panel on Climate Change (IPCC). (2021). Chapter 12: Climate change information for regional impact and for risk assessment (IPCC AR6 WGI Report). In Climate Change 2021: The Physical Science Basis. Cambridge University Press. https://www.ipcc.ch/report/ar6/wg1/downloads/report/IPCC_AR6_WGI_Chapter12.pdf
PHYSICAL IMPACTS AND SYSTEM DISRUPTIONS
Systems Approach to a Climate Change Risk Assessment Framework for Infrastructure

The framework assesses the asset, network, and systemic risks posed by climate threats, following a structured methodology: analyze climate variables, characterize infrastructure vulnerability, asset network-wide effects, examine interdependences, and determine systemic risks.
Citation: Dawson, R. J., Thompson, D., Johns, D., Wood, R., Darch, G., Chapman, L., Hughes, P. N., Watson, G. V. R., Paulson, K., Bell, S., Gosling, S. N., Powrie, W., & Hall, J. W. (2018). A systems framework for national assessment of climate risks to infrastructure. Philosophical Transactions of the Royal Society A, 376(20170298). https://doi.org/10.1098/rsta.2017.0298
HEALTH IMPACTS
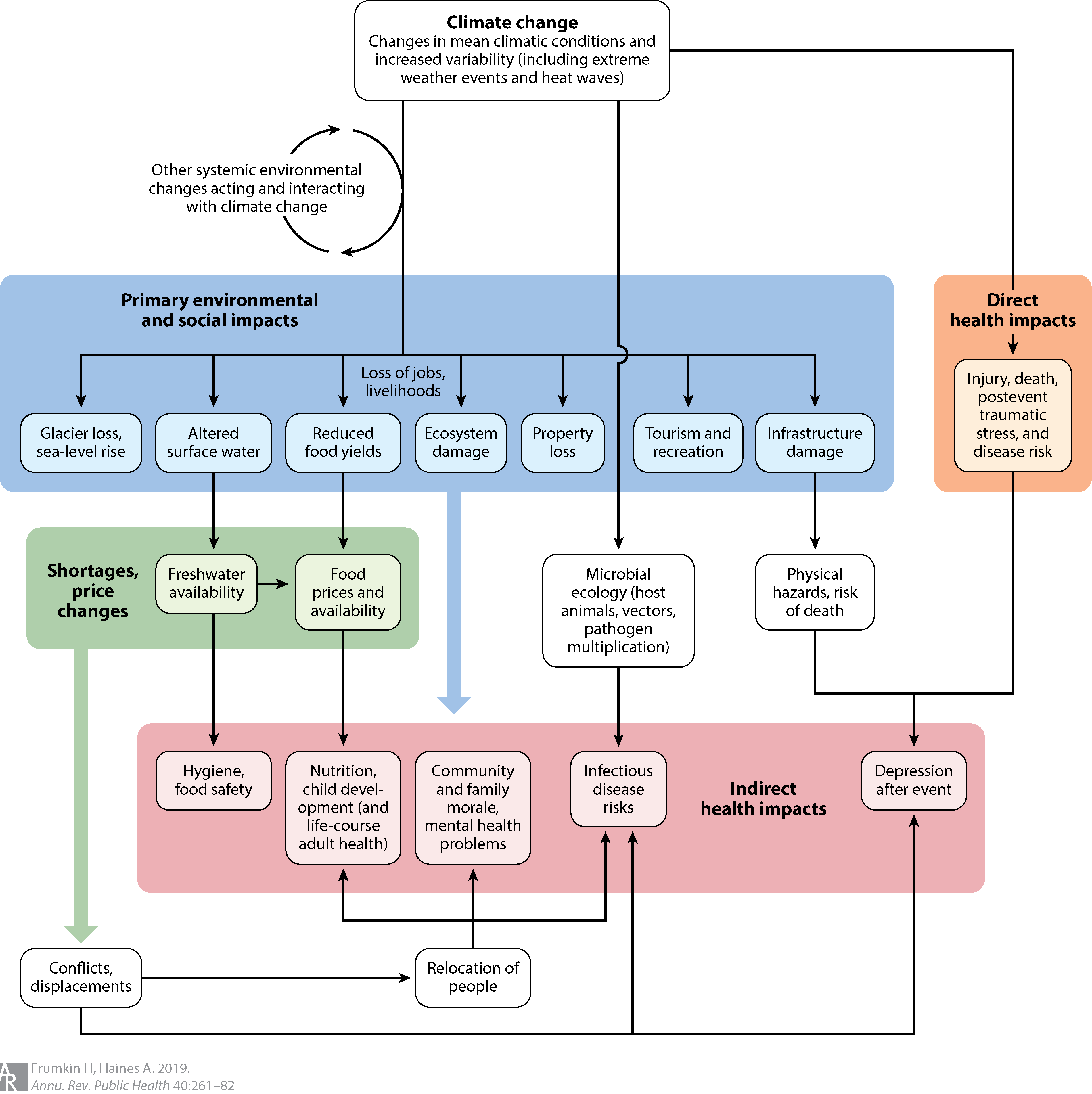
Risk Pathway Analysis: Pathways from Climate Change to Health Outcomes

Social impacts of climate change also influence health. Conflict or displacement may lead to injury, new environmental health risks, or mental distress. These driving forces of health are intertwined with one another, leaving a need for a holistic climate strategy.
Citation: Frumkin, H., & Haines, A. (2019). Global Environmental Change and Noncommunicable Disease Risks. Annual review of public health, 40, 261–282. https://doi.org/10.1146/annurev-publhealth-040218-043706
ADAPTATION STRATEGIES AND RESILIENCE
Climate Resilient Development (CRD) Framework

Vulnerability barriers such as economic constraints, governance issues, and technological gaps can slow or prevent progress, yet risks may prompt transformation and solutions.
Citation: Intergovernmental Panel on Climate Change (IPCC). (2022). Climate change 2022: Impacts, adaptation, and vulnerability. Working Group II contribution to the Sixth Assessment Report of the Intergovernmental Panel on Climate Change (H.-O. Pörtner, D. C. Roberts, M. M. B. Tignor, et al., Eds.). Cambridge University Press. https://www.ipcc.ch/report/ar6/wg2/
DATA SOURCES
Are there emerging data sources that can serve as distant early
warning signals of these public health vulnerabilities?